附录2:《出差审批单》

出差审批单

出差人

 

单位

 

职务

 

出差事由

 

出差期间

自 年 月 日

至 年 月 日

目的地1

目的地2

 

 

 

目的地3

 

 

 

 

 

……

 

 

 

 

 

……

 

 

 

 

 

工具交通

 

 

 

 

 

备注

 

 

 

 

 

申请人签字:

 

职务代理人签字:

直接主管签字:

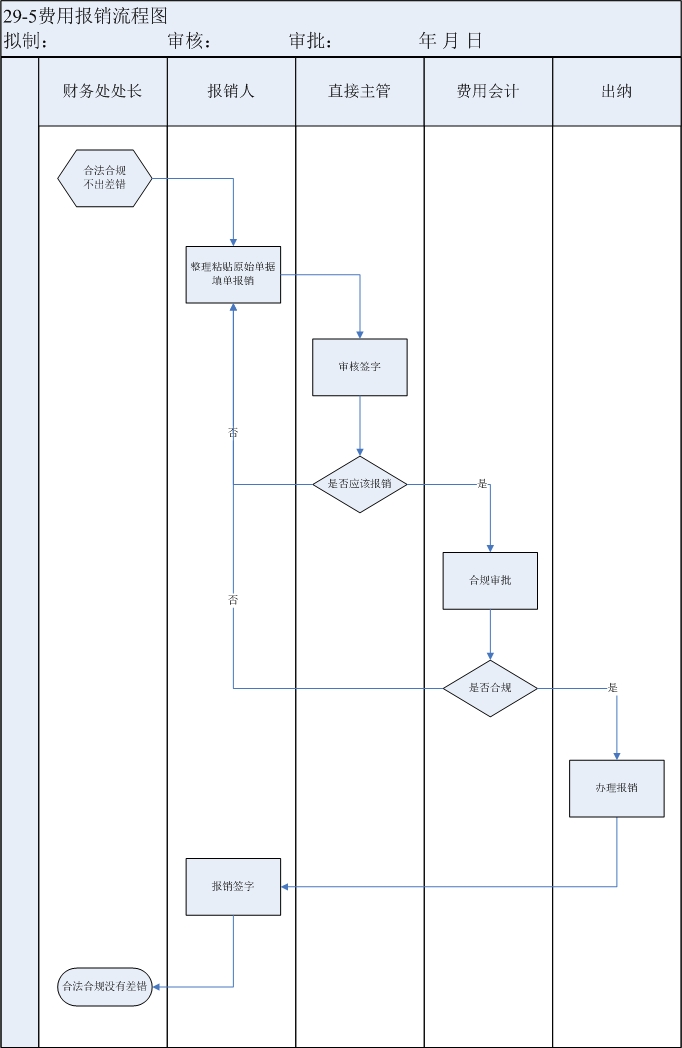
附录3:报销流程图